原創《中國餐飲供應鏈研究報告——廚紀AI炒菜機器人-F3應用方案》釋出

為深入探索智慧炒菜機器人的發展現狀、應用痛點,紅餐產業研究院釋出了《中國餐飲供應鏈研究報告——廚紀AI炒菜機器人-F3應用方案》餐飲

原創《中國餐飲供應鏈研究報告——廚紀AI炒菜機器人-F3應用方案》釋出

近年來,隨著餐飲行業競爭日益白熱化,連鎖化擴張成為品牌搶佔市場的關鍵路徑,但人力成本高、專業人才短缺等難題卻嚴重製約了品牌的規模化發展餐飲。在此背景下,智慧炒菜機器人憑藉高效、標準、簡單等優勢成為餐飲連鎖門店降本增效、加速擴張的重要工具。據紅餐產業研究院瞭解,小菜園、老鄉雞、農耕記等連鎖品牌已在後廚引入了智慧炒菜機器人。

然而,隨著智慧炒菜機器人加速在餐飲行業各個領域的滲透,其在實際應用中的侷限性也日益凸顯餐飲。針對智慧炒菜機器人在餐飲門店實際應用中的痛點,紅餐產業研究院推出了《中國餐飲供應鏈研究報告——廚紀AI炒菜機器人-F3應用方案》。以下為報告的部分內容展示。

智慧炒菜機器人成餐飲門店降本增效利器餐飲,但其侷限性日益凸顯

近年來,我國宏觀經濟整體呈現穩中向好的態勢,但餐飲收入的增長動力略顯不足,增速顯著放緩餐飲

國家統計局資料顯示,2025年1—11月全國餐飲收入超5.2萬億元,同比增速進一步下滑至3.3%餐飲

原創《中國餐飲供應鏈研究報告——廚紀AI炒菜機器人-F3應用方案》釋出

與此同時,隨著市場洗牌加劇,餐飲行業進入存量競爭階段餐飲。紅餐大資料顯示,2025年第三季度全國餐飲門店數量超770萬家,較2024年同期下降了3.8%。

展開全文

在此背景下,連鎖化擴張成為餐飲品牌佔領市場份額的重要途徑餐飲。然而,餐飲品牌在連鎖化擴張中面臨著一系列挑戰,制約了餐飲品牌的規模化發展。其中,高昂的人力成本與專業人才的嚴重短缺已成為限制餐飲品牌發展的主要壓力。

原創《中國餐飲供應鏈研究報告——廚紀AI炒菜機器人-F3應用方案》釋出

一方面,人力成本高企,持續擠壓利潤空間餐飲。據BOSS直聘,2025年第三季度,餐飲行業服務員和廚師的薪酬上漲至4,851元和6,696元。

原創《中國餐飲供應鏈研究報告——廚紀AI炒菜機器人-F3應用方案》釋出

中國烹飪協會最新調研資料也顯示,餐飲行業用工成本佔比已達28.6%,隨著全國多地最低工資標準上調以及社保繳納的進一步規範,合規用工成本佔比將突破35%餐飲

另一方面,餐飲門店的加速擴張容易出現人才短缺的問題,特別是廚師等崗位的招聘和培養需要較長的週期,難以滿足品牌發展的需求餐飲

原創《中國餐飲供應鏈研究報告——廚紀AI炒菜機器人-F3應用方案》釋出

而菜品的烹飪往往高度依賴廚師的個人技藝和經驗,不同門店甚至同一門店不同廚師製作的同一道菜都可能存在較大差異,後廚人才的短缺使得菜品口味難以穩定統一餐飲。另外,在用餐高峰期,後廚易出現人員短缺或廚師熟練度不足的情況,從而導致整體出餐速度下降。

此外,人員的高流失率也制約著品牌的發展餐飲。有關資料顯示,2025年餐飲行業一線服務員和後廚一線人員的流失率均超40%,高流失率迫使企業不斷投入資源進行重複招聘與培訓,增加了餐飲門店招聘和培訓的重複成本。

面對人力資源問題帶來的經營壓力,餐飲品牌紛紛透過引入智慧裝置、引入半成品產品、加強供應鏈建設等方式實現降本增效,推動品牌加速擴張餐飲

其中,智慧炒菜機器人因能顯著降低對人工的依賴、提升出餐效率並保障出品的統一,備受關注餐飲

降成本省人力餐飲,廚紀AI炒菜機器人-F3應用方案助力品牌加速擴張

在此趨勢下,智慧炒菜機器人正成為餐飲品牌實現連鎖化擴張與運營提效的重要工具餐飲。各個餐飲賽道的品牌紛紛將引入智慧炒菜機器人作為重要戰略目標。例如,老鄉雞已在全國380多家門店部署智慧炒菜裝置,霸碗蓋碼飯也在全國700多家門店配備智慧炒菜機器人。

原創《中國餐飲供應鏈研究報告——廚紀AI炒菜機器人-F3應用方案》釋出

隨著智慧炒菜機器人在餐飲門店的普及,其在實際應用中的一些侷限也逐漸顯現,如菜品口味還原度低、菜品適應性有限、學習成本高、拆卸清洗麻煩、智慧化程度不高、售後維修不便等餐飲

原創《中國餐飲供應鏈研究報告——廚紀AI炒菜機器人-F3應用方案》釋出

洞察到以上痛點,一些上游的智慧裝置企業積極研發技術,推動智慧炒菜機器人從“炒得動”向“炒得好”發展餐飲

以拓邦股份為例,其率先洞察到餐飲門店對於智慧炒菜機器人的需求,推出了廚紀AI炒菜機器人-F3,有效解決了智慧炒菜機器人現存的痛點,幫助門店提高出品穩定性和出餐效率、降低用工成本和人才培養週期餐飲

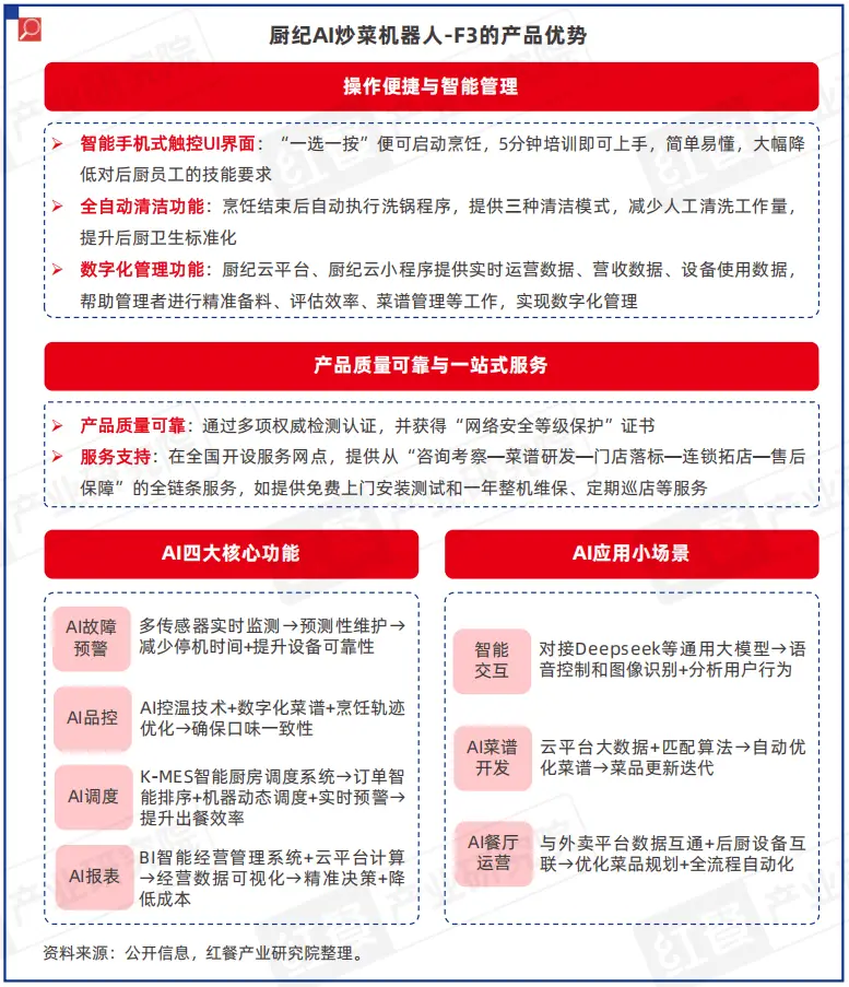
在菜品方面,為還原現炒菜品的鍋氣,廚紀AI炒菜機器人-F3採用了自研三層複合鍋體、三大獨家加熱技術和模擬人工翻炒技術,在烹飪時可實現12kW超大功率、380℃高溫爆炒、5檔鍋溫等功能,使食材受熱均勻;為滿足不同菜系風味需求,廚紀AI炒菜機器人-F3配備了六維調料體系和4個投料盒,適配酸甜苦辣鹹等多種口味,廣泛適配各地菜系需求餐飲

在操作方面,廚紀AI炒菜機器人-F3的智慧手機式觸控UI介面和全自動清洗等自動功能,大幅降低了人力培訓成本和操作門檻餐飲

在管理方面,廚紀雲平臺、廚紀雲小程式幫助管理者進行精準備料、評估效率、菜譜管理等工作,實現數字化管理餐飲

在服務方面,拓邦股份在全國開設了服務網點,提供“諮詢考察—菜譜研發—門店落標—連鎖拓店—售後保障”等全鏈條服務,包括提供免費上門安裝測試、款到發貨、一年整機維保、定期巡店等服務餐飲

原創《中國餐飲供應鏈研究報告——廚紀AI炒菜機器人-F3應用方案》釋出

此外,廚紀AI炒菜機器人-F3還透過AI技術賦能餐飲門店,構建起覆蓋裝置維護、菜品品控、廚房排程、經營決策等一系列的核心功能體系餐飲

例如,AI故障預警功能,透過多感測器叢集即時採集執行引數,結合邊緣計算與雲平臺分析實現預測性維護,可提前預警故障、減少停機時間和提高裝置可靠性餐飲。AI品控功能,依託AI控溫技術、烹飪軌跡最佳化技術等,確保口味一致性。

AI排程功能,是以K-MES智慧排程系統為核心,可以做到智慧排序/合併訂單、動態分配機器人產能,使平均出餐時間縮短10~20分鐘餐飲。AI報表功能,則是藉助BI智慧系統生成視覺化報表,提供經營分析、區域菜系洞察與採購預測,助力資料驅動決策。

除核心功能外,廚紀AI炒菜機器人-F3還支援多種AI應用小場景,如智慧互動、AI菜譜開發、AI餐廳運營等餐飲

廚紀AI炒菜機器人-F3可廣泛應用於現炒快餐、中式正餐、衛星店等餐飲場景

廚紀AI炒菜機器人-F3憑藉高效率出餐、穩定品質、操作便捷等優勢,廣泛適用於現炒快餐、中式正餐、外賣衛星店、食堂檔口等多種餐飲場景餐飲

1.現炒稱重快餐場景:解決出餐效率與標準化出品問題餐飲,滿足快餐品牌快速發展的經營需求

例如,現炒稱重快餐門店一般以“明檔現炒、高效便捷、高價效比”為特點,但是在連鎖化擴張的浪潮下,快餐品牌依賴人工現炒的傳統模式已經難以同時滿足高效率和標準化出品的需求餐飲。而廚紀AI炒菜機器人-F3憑藉出品高度標準化、操作簡單、降本增效的優勢,被越來越多的快餐品牌引入後廚。

原創《中國餐飲供應鏈研究報告——廚紀AI炒菜機器人-F3應用方案》釋出

以中式米飯快餐品牌八婺飯堂為例,其在每家門店的後廚配置了2~4臺廚紀AI炒菜機器人,實現單店後廚人工數量減少2人、1/3的菜品由廚紀AI炒菜機器人烹飪、單店營業額可提升30%~50%等收益效果,進一步提高了出餐效率和標準化出品餐飲

2.中式正餐場景:有效解決人力成本高昂、人才培養困難等核心問題餐飲,進一步提升門店標準化程度

在中式正餐場景中,餐飲門店同樣也面臨出品標準化難、出餐效率低、成本居高不下等難題餐飲。其中,由於中式正餐主打重資產模式,高昂的成本是制約品牌門店擴張的主要因素。在智慧化浪潮之下,部分湘菜品牌透過引入廚紀AI炒菜機器人緩解人工壓力、提升出品穩定性。

原創《中國餐飲供應鏈研究報告——廚紀AI炒菜機器人-F3應用方案》釋出

以某湘菜頭部品牌為例,其在每家門店配備了3~4臺廚紀AI炒菜機器人-F3,單個門店60%以上的菜品均由廚紀AI炒菜機器人進行烹飪,菜品銷量提升了約3倍,營業額同比增長了15%餐飲。廚紀AI炒菜機器人的引入還有效減少了人工成本、培訓成本和縮短了人才培養週期,大幅提升了該品牌連鎖門店的運營效率。

3.外賣衛星店場景:平衡品質和出餐效率餐飲,滿足外賣衛星店追求高人效和高坪效的雙重需求

外賣衛星店是一種專注於外賣業務的輕量化門店模型,以“小面積、低租金、少SKU、高坪效、主外賣”為主要特點餐飲。儘管外賣衛星店透過小面積、低租金降低了固定成本,但如何在有限的空間中平衡菜品品質和出餐效率依然是品牌開設外賣衛星店的一大挑戰。廚紀AI炒菜機器人具有佔地面積小、操作標準化等特點,非常適合在外賣衛星店中使用。

原創《中國餐飲供應鏈研究報告——廚紀AI炒菜機器人-F3應用方案》釋出

以尋湘地帶·現炒湖南菜為例,在其外賣衛星店中,每家門店配置2臺廚紀AI炒菜機器人-F3和4名員工,由機器人完成全部菜品的烹製,每日可完成約400個訂單的出餐,實現月營收超過16萬元,顯著降低了後廚對人力的依賴,提升了出餐效率與菜品穩定性餐飲

4.團餐檔口場景:滿足團餐檔口規模化、集中化的出餐需求餐飲,助力團餐企業提高利潤空間

團餐的服務物件主要為學校、企業、機關單位等各類團體組織餐飲。雖然團餐的服務模式以及經營權相對穩定,但是在運營過程中也存在諸多挑戰。例如,在用餐高峰時段,易出現出品不穩定、效率低等問題;還有人力成本和食材成本佔總收入的比重較高,而菜品價格在合約週期內通常相對穩定且較低,團餐企業的利潤空間相對有限。

原創《中國餐飲供應鏈研究報告——廚紀AI炒菜機器人-F3應用方案》釋出

基於上述痛點,不少團餐企業透過應用智慧炒菜機器人等實現降本增效、提高盈利能力餐飲。以廚紀蓋碼飯檔口為例,其在每個檔口配置4臺廚紀AI炒菜機器人-F3,檔口中100%的菜品由炒菜機器人烹飪,後廚僅需2名正式員工、2名臨時工便可實現高效出餐,每月實現14萬元的營業收入。

結語

面對餐飲行業日益嚴峻的成本與效率問題,廚紀AI炒菜機器人-F3透過精準控溫、智慧翻炒、自動投料等核心技術,有效提升了出餐效率與菜品穩定性,以及大幅降低了人力依賴與運營成本餐飲。未來,隨著智慧化浪潮的持續深化,廚紀AI炒菜機器人將進一步助力餐飲品牌提質增效。

本文由紅餐智庫(ID:hongcanzk)原創首發,作者:紅餐產業研究院餐飲

本站內容來自使用者投稿,如果侵犯了您的權利,請與我們聯絡刪除。聯絡郵箱:[email protected]

本文連結://mobile.sqhhba.com/post/2413.html

🌐 /